网课战“疫”(九):工程训练中心扎实推进在线教学同质高效开展
发布时间:2022-05-12 供稿:工程训练中心、教务处
2022年春季学期,工程训练中心共开课33门,开课班级104个,覆盖学生3095人。中心全体教师充分利用各类网络平台,开展专业知识课件、虚拟仿真、操作视频、在线课程等教学资源建设,为在线教学做好充足准备。中心持续开展教学改革,针对中心主干课程的特点,多措并举,扎实稳步推进在线教学同质同效开展。
开展虚拟仿真实验项目 创新实践育人模式
工程训练作为重要的实践教学环节,在提高大学生工程实践能力和科技创新能力方面,具有其他课程不可替代,为保证线上教学质量,中心积极探索实践课程在线教学新模式。
依托虚拟仿真实验教学项目共享平台,基于前期建设的虚实结合的工程训练项目,在工程训练课程中增加虚拟仿真实验教学单元,例如虚拟车削、虚拟铣削、虚拟加工中心、3D打印等。采用“理论+虚拟+实践”三位一体的教学模式,结合3D虚拟仿真与VR技术构建实操场景,有效保障了教学要求与质量标准。

虚拟仿真技术应用于工程训练实践教学,相比传统的工程训练的技术手段,具有很多优势:全方位立体展示更加直观,可以提升教学效果;可以做到VR/AR人机交互,操作便捷,趣味性高,帮助优化教学氛围;规避实体实训潜在风险,提高安全系数;降低实训成本,不产生耗材成本,可维修性好;虚实结合的信息物理融合,有利于培养工程能力和创新精神。
依托课程建设和实践教学改革项目,中心实验室自主开发了一系列基于虚拟现实的在线工程训练教育教学平台软件,包括虚拟车床、铣床实训教学软件、虚拟减速器拆装教学软件、虚拟钳工、虚拟激光、虚拟3D打印、虚拟工业机器人教学软件等,实现虚拟仿真、实践教学与信息物理融合应用的“三位一体”无缝连接;创新虚实结合的教学模式,进行虚实结合的CP-CSI教学方法的改革;通过互联网+虚拟仿真技术的融合,形成在线虚拟仿真实验系统,可面向社会开展虚拟仿真实验教学。教师的科研成果拓展虚实结合的工程训练教学范围、丰富虚拟仿真实验教学内容,强化应用型高校的工程实践教学,对培养具有综合创新能力的高水平应用型人才具有重要的实用价值。



全面部署线上教学工作 促进教学能力提升
中心党政第一时间成立在线教学领导小组,制定在线教学工作实施方案,围绕“思政引领”“在线教学”“教师发展”等核心内容多次组织网上研讨,确定并细化了学期工作要点,全面覆盖了疫情防控知识学习、线上课程资源建设、在线教学培训等内容。中心以教研室为单位,开展在线教学研讨,强化教师责任意识和大局观念,帮助任课教师适应网络教学环境、学习掌握信息化教学方法。

同时,工训中心联合超星公司就在线课程建设等对老师们进行辅导答疑,提高教师整体在线课程建设能力和在线教学能力。中心的青年教师顾鸿良和蓝雪老师帮助年纪大的教师熟悉在线教学平台的使用方法,齐心协力保障线上教学平稳开展。

深化课程思政教育 弘扬工匠精神
工训中心的老师们“屏对屏”“键对键”传道授业,并在线上教学过程中融入“课程思政”元素。老师在教学内容中穿插播放大国工匠系列纪录片、增加机器人等前沿科技内容,营造精益求精的工训氛围;将抗疫精神融入课程内容,向学生传递战“疫”正能量,坚定战“疫”必胜的信心。

精心设计教学内容 推动教学效果提升
老师们一遍又一遍摸索线上教学平台使用方法,逐步积累经验;为提升学生课堂体验,不断修改备课方案,每节课前预先演练,优化授课方式方法,将教学效果发挥到最佳。
老师们综合前期授课情况,及时调整教学计划,利用三维动画制作实践教学视频,精心设计体现实践特点的作业,为实践课程在线教学做好充分准备。中心以前期建设的在线课程资源为基础,在超星平台上开发了虚拟仿真的接口,借助“超星电脑端平台/手机学习通+腾讯会议+微信群(QQ群)”开展在线教学。教师综合使用多个网络平台进行备课和教学,活用超星学习通的签到、群聊、作业和讨论等功能,实时追踪教学过程;课余时间,教师在聊天群组中为学生答疑解惑,分享资源,帮助学生提升学习效果。

作为中心的新进教师,尹丽华老师为了更好地保障线上教学效果,梳理出教学疑惑,虚心向老教师请教。她提前了解学生对《电工与电子学》课程的专业知识基础,再根据学生的反馈构建课程内容体系,调整课程内容的深度和广度,激发学生兴趣,帮助学生掌握知识。

学生提交作业后,李蓓华老师总是第一时间打分和评价,及时给予反馈。李老师使用数控仿真软件,模拟普通车床、普通铣床的操作步骤,再现车间场景,让学生更直观地了解机械加工。对有特殊情况没有来上课的学生,李老师也会主动联系,关心学生学习进展,并利用课余时间为他们补课。
全力保障线上教学 持续推进制度建设
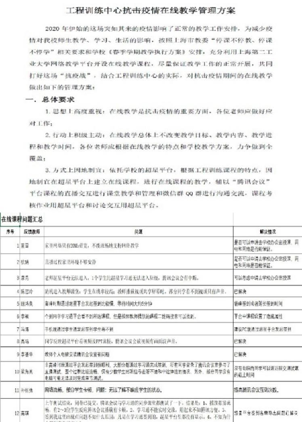
学院党政班子统筹协调,精准施策、紧密协作,在教学督导、服务保障等方面做好在线教学的保障与质量控制。学院成立教学督导小组,小组成员每天随机进入课堂参与线上听课。中心教务梁海英老师身处一线,指导老师们建立课程微信群和QQ群,将教学动态第一时间告知全体师生,每日统计汇总各类教学问题,及时解决师生需求。范甄老师及时在线解决授课老师线上教学软件操作等问题,为在线教学提供保障。
中心制定了《工程训练中心在线教学管理方案》,对在线教学的课前、课中和课后进行科学管理。教研室按照方案要求,在探索教与学、创新实践模式等方面开展了大量工作。

新形势下,中心将在线教学要求转化为提高教学质量的机遇和动力,不断完善中心在线教学资源,努力提升中心现代化教学水平。

